官方微信
|
联系我们
|
English
首页
协会概况
协会简介
协会章程
分支机构
领导团队
联系我们
新闻中心
通知公告
协会动态
行业资讯
行业交流
交流活动
国际合作
团体标准
行业评估
法规标准
党建强会
公众沟通
公众活动
科普视频
科普文章
会员服务
入会须知
会员权益
会员登录
首页
协会概况
协会简介
协会章程
分支机构
领导团队
联系我们
新闻中心
通知公告
协会动态
行业资讯
行业交流
交流活动
国际合作
团体标准
行业评估
法规标准
党建强会
公众沟通
公众活动
科普视频
科普文章
会员服务
入会须知
会员权益
会员登录
CN
EN
搜索
当前位置:
首页
>
新闻中心
> 行业资讯
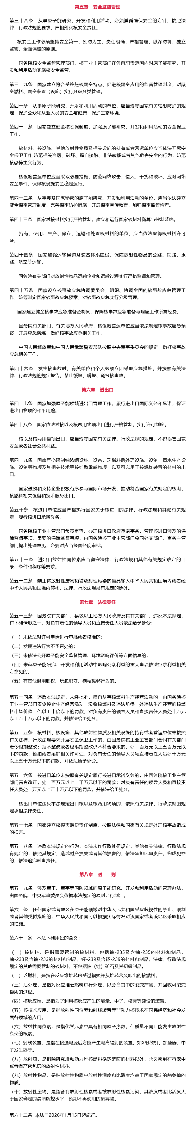
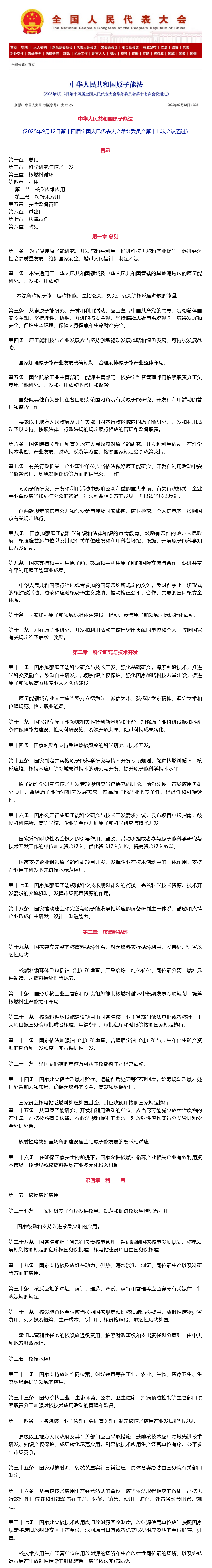
中国原子能事业迎来里程碑!《中华人民共和国原子能法》自2026年1月15日起施行
2025-09-15 14:23
下一篇:
我国实现完全自主化堆产钼锝发生器产业链关键技术重大突破
上一篇:
中国代表:共建美好世界 核科学赋能全球水资源安全可持续发展
相关新闻
2026年2月核医疗产业动态速览
2026-03-10
2026全国两会丨全国政协委员叶正波:推动核医学临床应用体系建设 构建“诊断 - 治疗一体化”新格局
2026-03-09
2026全国两会丨全国人大代表董伟:不用远赴国外治疗 肿瘤患者在家门口就能用上“四川造”优质核药
2026-03-09
2026全国两会丨全国政协委员韩泳江:建议将“AI+核技术”纳入国家顶层设计
2026-03-06
“十五五”规划109项重大工程项目
2026-03-06
关于2026年第二届国际原子能机构加速器研究与创新国际会议的通知
2026-02-28
欧洲核医学协会关于人工智能在核医学领域应用的立场文件
2026-02-28
人工智能在核医学中的变革性作用
2026-02-24