2023-10-31 17:00
编者按:本期国际资讯栏目,带来《同位素系列小故事之一:同位素带来的“跨世纪”好处》。这些好处就是让我们可以更了解世界,确保我们的安全和环境,增强我们的工业,改善我们的健康和生活质量。

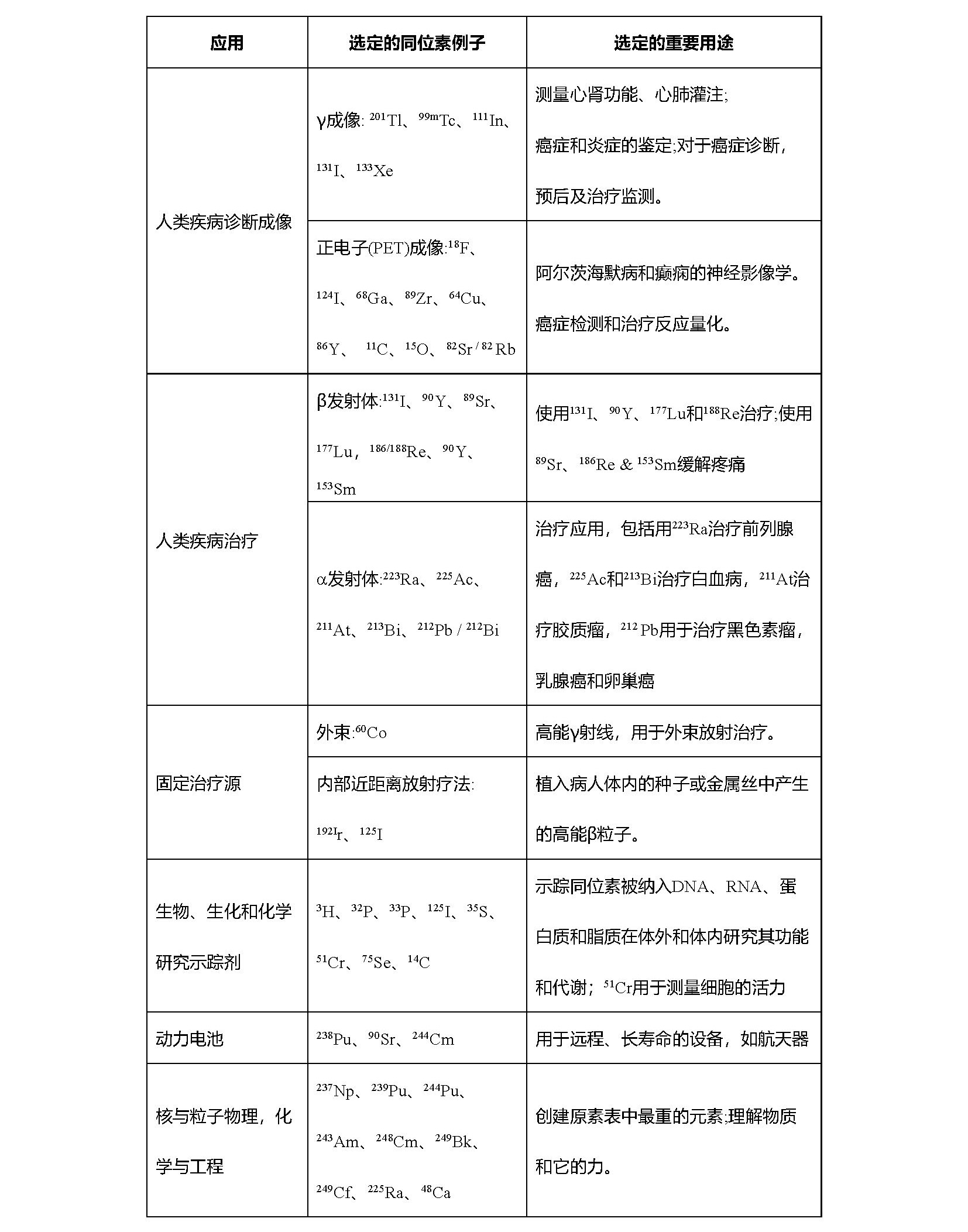
一个多世纪以来,我们一直在寻求识别、纯化、生产或创造新的同位素,用于多种应用。新元素教会了我们物理定律的基本原理和宇宙的历史。各种放射性示踪剂和稳定同位素被用来标记活细胞和生化反应中的重要分子,以了解它们的代谢和生物学。
同位素对现代工业至关重要,从为航天器提供动力,到实现石油压裂,再到校准原子钟。使用放射性同位素进行诊断性医学成像,用于在癌细胞转移前检测,表征癌细胞的生长速度及其对治疗的反应,并预测患者的预后。如美国每年进行近2000万次扫描。正电子发射器可以在三维空间中精确地确定癌细胞的体积。可以测量心肌功能,以便进行适当的治疗和预后。可以研究神经退行性疾病和精神疾病。
其他治疗性同位素,通过直接输注元素或附着于靶向载体(如单克隆抗体或肽,可用于治疗癌症。也可使癌症转移引起的骨痛最小化。甲状腺癌症、神经内分泌肿瘤、白血病和淋巴瘤可通过使用放射性同位素减少体积。
放射性同位素也是外部束放射治疗的基础,几乎一半的癌症患者在治疗时使用,例如最常见的乳腺癌、前列腺癌和肺癌肿瘤等。放射性种子可以直接植入肿瘤使其缩小。
此外,放射性同位素一直是能源和国家安全的重要组成部分。


来源 | MEETING ISOTOPE NEEDS ANDCAPTURING OPPORTUNITIES FOR THE FUTUR: THE 2015 LONG RANGE PLAN FOR THE DOE-NP ISOTOPE PROGRAM
Sidebar 2: A Century of Benefits of Isotopes – Understanding our World, Securing our Safety and Environment, Enhancing our Industries, and Improving our Health and Quality of Life.
编译 | 槟榔郭
2026-04-10
2026-04-10
2026-03-31
2026-03-02
2026-02-03
2025-12-31
2025-12-02
2025-10-31
